项目管理教程
公司项目版本控制
2020-11-04 115 3
简介 公司项目版本控制
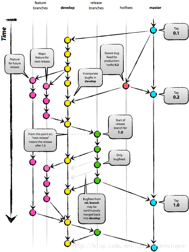
公司主要分支
develop
打SNAPSHOT标签
master
打Release标签
开发中的分支:项目结束可以灵活删除
alpha内测分支
打alpha标签
beta公测分支
打beta标签
补充分支:通常就在本地,临时性的,可以尽快删除,不在远程仓库上创建
feature功能分支,用于个人功能开发
hotfix补丁分支,用于master分支中的release标签的快速问题修复,越少越好

(参考图,与公司分支管理不完全相同)

参考项目名称方式:
spring-boot-starter-tomcat-1.5.12.BUILD-SNAPSHOT
wagon-provider-api-1.0-alpha
poi-ooxml-3.15-beta
spring-boot-starter-tomcat-1.5.12.RELEASE
组件的分支
0.0.1-SNAPSHOT develop分支
0.0.1-alpha alpha分支
0.0.1-beta beta分支
1.0.0.RELEASE maser分支
项目的分支
1.0.0.GA product分支
git推送
git push origin 7.0-SNAPSHOT
git tag 0.0.1-beta
git push --tags
开发备注:
1 使用代码生成器快速搭建基础功能
2 从第一次重构开始要求严格遵守项目分支,并书写提交变更说明记录
3 快速敏捷开发,持续集成迭代

